1. If you want squre shape headlight. You can delete these polygons.
(사각형 모양의 헤드라이트로 하려면 그림처럼 폴리곤 선택하고 삭제)

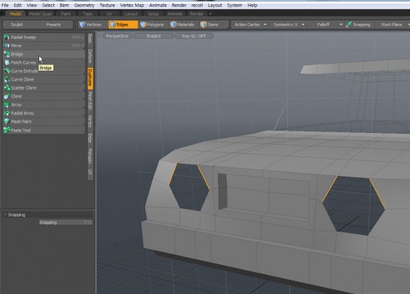
2. select those two polygons and Bridge.
(2개 에지를 선택하고 브리지)

3. select those two polygons and Bridge again.
(다시 한번 반복)

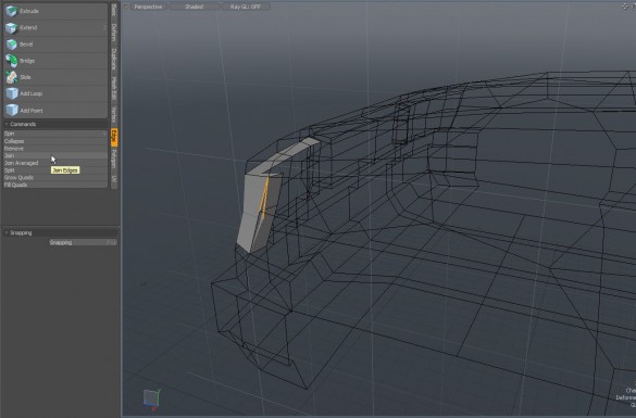
4. Move the edges and vertices around. And add those edges.
(에지와 점들을 선택하여 수정)

5. Select the polygons and bevel.
(그림처럼 폴리곤 선택 후 베벨)

6. It isn’t symmetry, so select other half and delete. And Mirror
(좌우 대칭으로 작업하지 않았는데 이쯤에서 반을 선택하고 지운 후 미러를 준다)



7. To make headlight glass, select these polygons. And paste into other layer.
(헤드라이드 커버를 만들기 위해서, 이 폴리곤을 선택. 다른 레이어에 붙인다)

8. Select the poygons, and press ‘f’ for Flip.
(폴리곤을 선택하고 f를 눌러 뒤집는다)

9. Select these two edges, and ‘Bridge’ In this case Segments: 2.
(2개 에지를 선택하고 Bridge를 한다. 여기서는 segment는 2로)

10. Select two edges, and ‘Join’. Do the same thing on the other side.
(2개 에지를 선택하고 Join. 다른쪽도 같은식으로 붙인다)

11. You can separate those polygons to add more detail.
(이들 폴리곤을 떼어내어 디테일을 추가한다)

12. Add this edge.
(그림처럼 에지를 추가)

13. Cut thiese polygons and paste into other layer.
(범퍼 부분 폴리곤을 떼어 다른 레어어에 붙인다)

14. Cut thiese polygons and paste into other layer.
(그림의 폴리곤들을 선택하고 다른 레이어에 붙인다)

Leave A Comment