Making simple box shape car.

1. Make a Box, Axis Slice.
1. 박스를 만들고, Axis Slice 로 적당히 폴리곤을 나눈다.

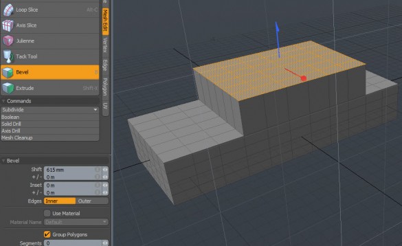
2. Select some top polygons. Bevel.
2. 상단 부분을 위한 폴리곤을 선택하고 Bevel 한다.

3. Add a edge using loop slice, select polygons for wheel well.
3. 바퀴 공간을 위해 edge를 추가(loop slice 이용)하고 폴리곤을 선택한다.

4. Use the ‘perfect circle’ script, move the polygons for proper location.
Using ‘perfect circle’ (Thanks
Seneca Menard)
4. perfect circle 스크립트를 실행하여 원형으로 만든다.

5. Move the vertices and edges around. And select these polygons and delete.
5. 버텍스와 에지를 적당히 움직이고, 그림처럼 폴리곤을 선택하고 삭제.

6. Do the same thing for back wheel well.
6. 뒤쪽도 마찬가지로 만든다.

7. Select those two polygons. And Alt + c for loop slice.
7. 위쪽 두개 폴리곤을 선택하고 alt + c를 눌러서 루프 슬라이스를 실행.

8. Add a edge at that place.
8. 아래쪽에 에지를 추가.

9. Select top polygons except those loop polygons.
9. 아래쪽 폴리곤 제외하고 폴리곤 선택.

10. Scale down that polygons.
10. 그 폴리곤들을 축소.

11. Move verties, edges & polygons around for better shape.
11. 버텍스, 에지, 폴리곤을 적절히 움직여 더 나은 형태로 만든다.
Leave A Comment